联系我们  |   加入收藏  |  设为首页
 
您当前位置:网站首页 >> 新闻动态 >> 培训动态 >> 邀请函-2026年4月9日至10日珠海横琴举办焊接及相关工艺高级研讨、焊接企业国际认证新标准专项交流

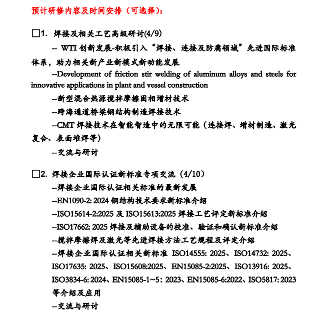
邀请函-2026年4月9日至10日珠海横琴举办焊接及相关工艺高级研讨、焊接企业国际认证新标准专项交流

2026-03-19 14:59:09 来源:WTI中德国际-哈尔滨焊接技术培训中心 浏览:292

邀请函


 
站内搜索:

 
 
 
WTI哈 尔 滨:黑龙江省哈尔滨市香坊区进乡街7号 邮编:150046 电话:0451-82924020 传真:0451-82682433
WTI北  京:北京市丰台区南四环西路188号总部基地7区2号楼 邮编:100070 电话:010-52238000 传真:010-52238085-8401
WTI上海基地:普陀区武宁路509号电科大厦22层
WTI苏州基地:苏州市吴中区北官渡路26号
电子邮箱:(哈尔滨) (北京) 黑ICP备05006715号-2
机械工业哈尔滨焊接技术培训中心 版权所有